ДЛЯ НАСОСА, ВЕНТИЛЯТОРА, ТРАНСПОРТЁРА, СТАНКА, ШНЕКА
Преимущества:
2 варианта исполнения: 1ф/3ф 200-240В или 3ф 340-460В AC;
Скалярное V/F и векторное SVC управление асинхронными двигателями;
Перегрузочная способность 150% или 120% в течение 60 сек. на выбор;
Встроенный 5-сегментный LED дисплей;
Опциональный многострочный LCD дисплей;
Аналоговый вход 0/4-20мА или 0-5/10В;
Особенности:
Встроенный блок динамического торможения;
Встроенные клеммы RS-485 (Modbus-RTU);
Быстросъемные силовые клеммы для быстрого монтажа и обслуживания;
Переключение логики дискретных входов PNP/NPN с помощью джампера.
Раздел Sinvel SID 100 - компактные ПЧ в магазине
SID100 – компактный общепромышленный привод для различных задач: HVAC, компрессоры, экструдеры, конвейеры, станки и другие.
Преимущества:
2 варианта исполнения: 1ф/3ф 200-240В или 3ф 340-460В AC;
Скалярное V/F и векторное SVC управление асинхронными двигателями;
Перегрузочная способность 150% или 120% в течение 60 сек. на выбор;
Встроенный 5-сегментный LED дисплей;
Опциональный многострочный LCD дисплей;
Аналоговый вход 0/4-20мА или 0-5/10В;
Особенности:
Встроенный блок динамического торможения;
Встроенные клеммы RS-485 (Modbus-RTU);
Быстросъемные силовые клеммы для быстрого монтажа и обслуживания;
Переключение логики дискретных входов PNP/NPN с помощью джампера.
Раздел Sinvel SID 100 - компактные ПЧ в магазине
| Таблица выбора | ||||||||||
|
Артикул |
Перегрузка 150% в течение 1 минуты |
Перегрузочная способность 120% в течение 1 минуты | Вес (кг) |
Рекомендуемый предохранитель |
ПВР Sinvel | |||||
| Мощность двигателя, кВт | Номинальный ток двигателя, А | Ток перегрузки в течение 60с, А | Номинальный ток двигателя, А | Ток перегрузки в течение 60 с, А | ||||||
| Напряжение питания 1/3ф 220В | ||||||||||
|
SID100-0R4-2B |
0,4 | 2,8 | 4,2 |
3,2 |
3,84 |
0,8 | SVF-C10690-16-aR | SV32-3S | ||
|
SID100-0R7-2B |
0,75 | 4,8 | 7,2 |
5,0 |
6 |
0,8 | SVF-C10690-20-aR | SV32-3S | ||
|
SID100-1R5-2B |
1,5 | 8 | 12 |
8,5 |
10,2 |
1,05 | SVF-C14690-32-aR | SV63-3S | ||
|
SID100-2R2-2B |
2,2 | 10 | 15 |
11,5 |
13,8 |
1,05 | SVF-C14690-50-aR | SV63-3S | ||
|
Напряжение питания 3ф 380В |
||||||||||
| SID100-0R7-3B | 0,75 | 2,5 | 3,75 |
3,0 |
3,6 |
0,8 | SVF-C10690-6-aR | SV32-3S | ||
| SID100-1R5-3B | 1,5 | 4,2 | 6,3 |
4,6 |
5,52 |
0,8 | SVF-C10690-10-aR | SV32-3S | ||
|
SID100-2R2-3B |
2,2 | 5,6 | 8,4 |
6,5 |
7,8 |
1,05 | SVF-C10690-10-aR | SV32-3S | ||
| SID100-4R0-3B | 4,0 | 9,4 | 14,1 |
10,5 |
12,6 | 1,05 | SVF-C10690-20-aR | SV32-3S | ||
| SID100-5R5-3B | 5,5 | 13 | 19,5 |
15,7 |
18,84 | 1,6 | SVF-C14690-32-aR | SV63-3S | ||
| SID100-7R5-3B | 7,5 | 17 | 25,5 | 20,5 | 24,6 | 1,6 | SVF-C14690-40-aR | SV63-3S | ||
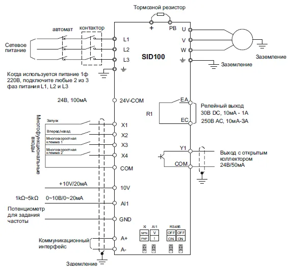
Схема подключения

| Артикул | Описание |
| SID100_DK | Адаптер для монтажа на Din-рейку |
| SID_LCD_OP | Выносная LCD панель управления |
| SID_LED_OP | Выносная LED панель управления |
| SID_LCD_KB1 | Монтажное основание для LED/LCD панели оператора, большое |
| SID_LCD_KB2 |
Монтажное основание для LED/LCD панели оператора, малое |
| SP-05K | Потенциометр 5кОм, IP65 |
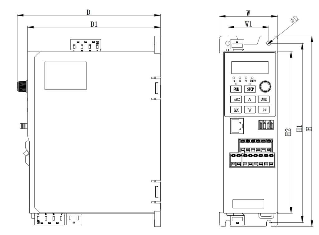
Габаритные размеры

| Наименование | W | W1 | H | H1 | H2 | D | D1 | d |
|
SID100-0R4-2B |
57 | 40 | 186 | 175 | 158 | 140 | 130 | 4,5 |
| SID100-0R7-2B | ||||||||
|
SID100-1R5-2B |
80 | 65 | 192 | 180 | 162 | 151 | 141 | 4,5 |
|
SID100-2R2-2B |
||||||||
| SID100-0R7-3B | 57 | 40 | 186 | 175 | 158 | 140 | 130 | 4,5 |
| SID100-1R5-3B | ||||||||
| SID100-2R2-3B | 80 | 65 | 192 | 180 | 162 | 151 | 141 | 4,5 |
| SID100-4R0-3B | ||||||||
| SID100-5R5-3B | 95 | 70 | 257 | 235 | 221 | 161 | 151 |
5.5 |
| SID100-7R5-3B |